Alle Themen rund um ZBrush, fertige Bilder und WIPs
Posting nur für registrierte Mitglieder erlaubt!

Mitglied seit: 01.08.2007 13:05
Posts: 7

Mitglied seit:
01.08.2007 13:05
Posts: 7
Wie bekomme ich aus Zbrush 3.x eine brauchbare Displacementmap in Cinema 4D 10.x zustande?
Diese Frage quält mich seit ca. 5 Tagen. Ich drehe noch durch.
Ich hab zu dem Thema viele (wenn nicht alle) Tutorials aus dem Netz durchgearbeitet. Hab sogar ne Lern DVD dazu gekauft. Aber irgendeinen Knopf scheine ich immer noch nicht gedrückt zu haben.
Der einzige Ausweg scheint mir, bis aufs kleinste den Weg zu dokumentieren und zu hoffen, dass einer von euch sich die Zeit nimmt und eine Lösung weis.
Wichtig: Es geht hier um Zbrush 3. Nicht 2. Da scheint es nämlich einen Unterschied im Workflow zu geben.
Wie bin ich vorgegangen:
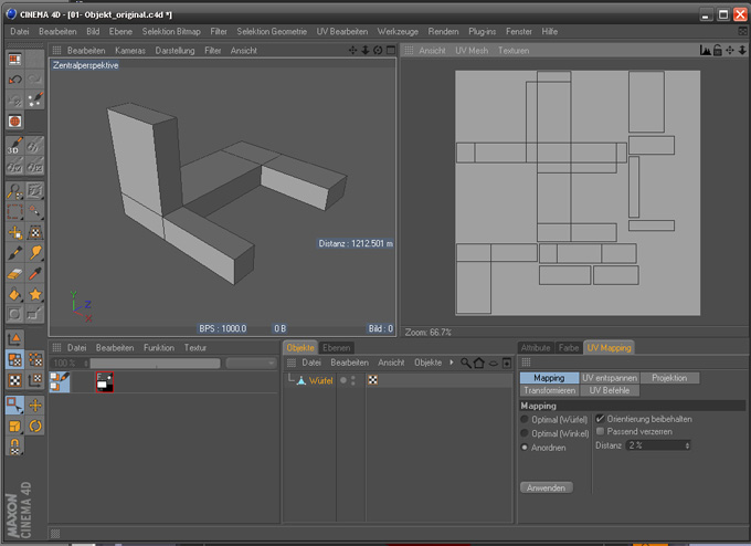
1.)
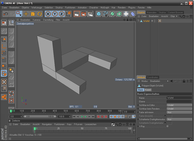
Als erstes habe ich in Cinema 4D 10.x ein Objekt erstellt. Extra unsymmetrisch, damit ich Spiegelungen und dergleichen erkennen kann.
2.)
In Bodypaint habe ich die UV-Koordinaten sauber gemappt. Damit nichts überlappt. Und zur Sicherheit den UV-Flächen auch noch einen Abstand von 2% gegeben.
3.)
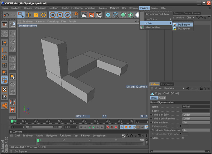
Das Lowpoly-Objekt habe ich aus Cinema 4D 10.x dann mit dem Plugin „Riptide“ exportiert.
4.)
Dieses Plugin wurde mir aus anderen Tutorials nahe gelegt. Eventuell gibt es hier schon einen Fehler in meiner Vorgehensweise. Habe aber wirklich schon alle möglichen Kombis ausprobiert.
5.)
In Zbrush 3.x habe ich nun das Objekt über den Button Import geladen.
6.)
Dann habe ich das Objekt auf der Stage platziert und Editierbar gemacht.
Wie man hier sehen kann, spiegelt Zbrush 3.x das Objekt.
7.)
Mit dem Button „UVCheck“ habe ich die UV-Koordinaten geprüft. Um sicher zu gehen, dass keine Flächen überlappen. Wie man an der Textur sehen kann, ist diese auch gespiegelt.
8.)
Die Textur habe ich dann wieder auf „Off“ gestellt.
Dann habe ich die Geometrie weiter unterteilt. In diesem Fall bis SDiv 7.
9.)
Zum testen habe ich nun einige Verformungen an der Geometrie vorgenommen.
10.)
Dann bringe ich den SDiv von 7 wieder auf 1.
11.)
Diesen Zustand exportiere ich dann. Weil ich das neue Lowpoly Objekt weiter nutzen möchte. Und nicht das Original Mesh aus C4D 10.x (Was auch gehen würde. Was aber noch andere Zwischenschritte verlangt, auf welche ich hier jetzt nicht eingehen möchte.).
12.)
Nun generiere ich die DispMap, wobei ich Adaptiv und SmoothUV aktiviere.
13.)
Unter Alpha finde ich nun die DispMap.
14.)
Diese exportiere ich nun (in diesem Fall als PSD-Datei).
15.)
Zurück in Cinema 4D 10.x importiere ich über das PlugIn Riptide das Objekt.
16.)
Dazu benutze ich diese Einstellungen
17.)
Im Material des Objektes lade ich nun unter Displacement die PSD-Datei. Wie man sehen kann wird die Geometrie hier auch wieder gespiegelt.
18.)
Damit ich die in Zbrush 3.x erstellten Details sehen kann, drehe ich das Objekt etwas besser zum Betrachter.
19.)
Jetzt Rendere ich. Was kommt raus? Nur Mist!
20.)
Also gehe ich hin und lege einen Ebenenshader an. In welcher ich zu der DipMap noch eine Transformieren-Ebene anlege. Damit ich damit die DispMap vertikal spiegeln kann. (Das hab ich in einem Tutorial gelesen).
21.)
Wieder gerendert. Immer noch Mist! Ich sehe sogar noch die Kanten des Grundobjektes.
22.)
Da bei diesem Rendering wenigstens leicht die Details zu sehen sind, gehe ich hin und erhöhe die Stärke. Zuerst in den Plus-Bereich. War aber negativ. Also in den Minus-Bereich. Hier -120! Damit ich annähernd an die Detailtiefe komme, welche ich in Zbrush 3.x hatte.
23.)
Wieder gerendert. Wieder Mist. Das Rendering weist sehr viele Fehler auf. Zwar kommt es dem in ZBrush 3.x erstellten Details schon sehr nahe, ist aber so nicht zu gebrauchen.
Seit 5 Tagen versuche ich nun mit ändern der Einstellungen bei dem PlugIn Riptide und den Einstellungen in Cinema 4D 10.x unter Displacement die Lösung zu finden. Vergebens. Die Ergebnisse sind nicht zu gebrauchen. Und glaubt mir, wenn ich mir den ganzen Aufwand mit der Dokumentation hier aufgehalst habe, dann habe ich wirklich alles ausprobiert. Ich bin am Ende. Komme einfach nicht weiter.
Wer kann mir sagen, wie man aus Zbrush 3.x eine DispMap nach Cinema 4D 10.x bekommt? Wo mache ich den Fehler?
Und bitte keine Verweise auf andere Tutorials!!! Diese habe ich ALLE schon durch in den 5 Tagen. Und die meisten handeln nicht von Zbrush mit der Version 3.x und Cinema 4D mit der Version 10.x.
Grüße

Mitglied seit: 01.08.2007 13:05
Posts: 7

Mitglied seit:
01.08.2007 13:05
Posts: 7
Wäre klasse, wenn hier jemand wäre, der die Lösung zu diesem Problem weis.
Ich würde das dann auch hier im Tread updaten, damit das ein schönes ausfühliches Tutorial zu diesem Thema wird.
Im Augenblick ist es das ja nicht, weil das Ergebnis Schrott ist.
![]()
Mitglied seit: 17.05.2007 14:30
Posts: 33
Mitglied seit:
17.05.2007 14:30
Posts: 33
Hier:
http://www.cgnetwork.de/forum/showthread.php?t=89935
habe ich das mal im Schnellverfahren durchgekaut. So funktioniert es für mich einwandfrei.
Mein Text von dort:
- ein Objekt erstellt
- eine relativ saubere UV-Map erstellt
- Objekt in ZBrush geladen
- Morphtarget gespeichert
- dividiert und mit dem Standard-Brush was draufgeschrieben (damit ich sofort sehe ob die Disp-Map funkt.)
- auf Level 1
- Morphtarget geladen
- Displacement-Map generiert
- in der Alpha-Palette "Flip V" geklickt
- und gespeichert
- in Cinema die PSD in den Displacement-Kanal geladen und alles angeschaltet
- gerendert
Wenn ich das mal so schnell vergleiche, denke ich, das es vielleicht daran liegt, das Du kein Morphtarget gespeichert hast. Oder das Du die Map nicht geflippt hast.
Viele Grüsse,
ab
[Editiert am 10.08.2007 von ab14ton]

Mitglied seit: 01.08.2007 13:05
Posts: 7

Mitglied seit:
01.08.2007 13:05
Posts: 7
Danke für die Antwort. Ich teste das mit dem MorphTarget das Wochenende gleich mal an.
ABER:
Ich habe inzwischen weiter rumporbiert. Ich habe mal nur ZBrush-intern gearbeitet. Also alles in ZBrush erstellt. Dem dort entstandenen Objekt AUVTiles zugewiesen. Beim UVCheck überlappt nichts....am besten den Movie dazu anschauen.
Und auch hier sehen die Ergebnisse grauenhaft aus. Es liegt also nicht an Cinema4D. Soweit bin ich schon.
Ich habe noch mal einen Arbeitsgang als Video hier aufgenommen (70 MB / mov / Sorenson3):
http://www.jakyll.de/sonstiges/testmovie_1.zip
Das Ergebniss ist immer das gleiche. Komische Artefakte und Verzerrungen. Hier ein Shot des Endscreens:
am alten Beispiel dieses mal mit in ZBrush generierten AUVTiles:
Wie man hier an der DispMap sehen kann, sind diese Fehler in der DispMap drin:
Zbrush zerhaut mir die DispMap! Aber warum?

Mitglied seit: 12.03.2006 20:45
Posts: 74

Mitglied seit:
12.03.2006 20:45
Posts: 74
Einfach auf das Fix Seam kliken ![]()
Grüße
Zlatan 

Mitglied seit: 01.08.2007 13:05
Posts: 7

Mitglied seit:
01.08.2007 13:05
Posts: 7
Hi
Danke für die Anwort.
Du hast dir schon die Mühe gemacht mit dem Screenshot.
Kannst du mir eben noch sagen, wann ich das FIXSEAM anwenden soll?
Das ist bei mir ausgegraut.
Erst nachdem ich aus der DispMap unter ALPHA > MakeTx eine Textur daraus gemacht habe wird der Button FIXSEAM aktiv.
Wie ist denn der genaue Ablauf?
Wäre echt nett...ich komme einfach nicht weiter...und ich habe ein fettes Projekt am Start...alles hängt nur an diesem Problem fest)

Mitglied seit: 12.03.2006 20:45
Posts: 74

Mitglied seit:
12.03.2006 20:45
Posts: 74
OK, villeicht hilf Dir das weiter.
1. Geometry auf SDiv 1 stellen.
2. Erstelle eine Neue Textur: TEXTURE > New.
3. In Texture Panel von Tool Pallete, mache Enable UV.
4. AUVTiles.
5. Uv Check.
6. Fix Seam
Das wäre alles ![]()
Zlatan

Mitglied seit: 06.05.2004 17:44
Posts: 341

Mitglied seit:
06.05.2004 17:44
Posts: 341
jetzt bin ich gespannt :-)
Das mit den Fehlern in der Displacementmap von Zbrush ist mir früher auch schonmal aufgefallen ![]()
<a href="http://www.total3d.de/"><img src="http://www.total3d.de/signatur/sig.php"></a>

Mitglied seit: 01.08.2007 13:05
Posts: 7

Mitglied seit:
01.08.2007 13:05
Posts: 7
Die Spannung kann ich dir nehmen.
![]()
ES GEHT NICHT!
Hab wirklich alles durch. Auch das mit dem FixSeam. Obwohl das noch in keinem Tutorial gefallen ist.
Das Ergebniss ist immer das gleiche. Auch mit dem MorphTarget. geht nicht. Langsam hab ich hier auch das Gefühl, dass es bei allen geht. Nur bei mir nicht.
Leider sind hier echt nett gemeinte Antworten. Die leider nicht ausfühlich genug beschrieben sind, um sie nachvollziehen zu können.
Kann das denn nicht mal eben einer schnell mit ScreenCapture aufzeichen und mir zur Verfügung stellen? Oder was soll ich denn jetzt machen? Mudbox?

Mitglied seit: 06.05.2004 17:44
Posts: 341

Mitglied seit:
06.05.2004 17:44
Posts: 341
Dann frag doch bitte mal mit diesen Screenshots im Zbrush-Central-Forum nach !
<a href="http://www.total3d.de/"><img src="http://www.total3d.de/signatur/sig.php"></a>
Mitglied seit: 12.08.2007 10:20
Posts: 14
Mitglied seit:
12.08.2007 10:20
Posts: 14
http://www.cineversity.com/tutorials/index.asp?cid=12&ssp=
Die Tuts sind zwar nicht für C4D 10 oder zBrush 3, aber das sollte es tun. Hab's erst vor kurzem wieder gefunden und ehrlich gesagt is' das die beste und einfachste Erklärung wo gibt. Zudem hatt 3.1 endlich wieder Multi Displacement mit drin, was die Sache noch um einges leichter macht ( allein schon wegen 32bit Maps ). Der Workflow ist quasi der selbe.
Also bei mir funzt das perfekt.
Mitglied seit: 17.05.2007 14:30
Posts: 33
Mitglied seit:
17.05.2007 14:30
Posts: 33
Mir ist noch was aufgefallen:
SmoothUV - ist, glaube ich, keine Idee. Ich weiss es nicht genau, aber damit dürfte die UV-Map verändert werden.
Mit dem exportieren Objekt aus ZBrush dürfte es allerdings trotzdem gehen (da es die veränderten UVs wohl mit sich trägt), hab's noch nicht ausprobiert.
Auf jeden Fall sparst Du Dir damit das Morph Target.
Und wenn Du "Adaptiv" mal ausschaltest, geht das generieren schneller und Du kannst auch schneller prüfen, ob's geklappt hat.

Mitglied seit: 01.08.2007 13:05
Posts: 7

Mitglied seit:
01.08.2007 13:05
Posts: 7
Danke für die Tipps.
Werd ich alles noch antesten.
Bin immer noch dran.
Hab aber jetzt gelesen, dass ZBrush in der höchsten Auflösung keine fehlerlose DispMap erzeugt.
Und man daher eine Stufe unter der max. Auflösung erstellen soll.
Das werd ich auf alle Fälle mal angehen.
Das würde alles erklären.
Mitglied seit: 17.05.2007 14:30
Posts: 33
Mitglied seit:
17.05.2007 14:30
Posts: 33
Also für mich würde das gar nichts erklären ;-)
Es sei denn, die Erklärung lautete dann "ZBrush 3.1 ist fehlerhaft" :-(
Mitglied seit: 09.08.2007 11:21
Posts: 11
Mitglied seit:
09.08.2007 11:21
Posts: 11
Tachchen ich gesell mich mal einfach dazu fals es niemand stört... ![]()
bei mir auch das Problem wenn ein base mesh kommt aus c4d.. ich hab schon gute sachen eigetnlich wegegeschmissen weil ich die komischen striche nicht wegbekommen habe.
gruß
Mitglied seit: 28.12.2005 16:24
Posts: 3
Mitglied seit:
28.12.2005 16:24
Posts: 3
hi !
ladet doch bitte mal eine erstelltes objekt von c4d als *.obj hoch. würde das gerne mal probieren.
habe bis jetzt keine probleme mit zbrush und displacement in anderen programmen (lightwave. modo)
gruß
robert